4月3日,国家药典委公示了4个药用辅料标准:混合脂肪酸甘油酯(硬脂)、磷酸三丁酯、共聚维酮、氯化镁。
起草说明:
1、混合脂肪酸甘油酯(硬脂):
定义。本次起草工作收集了含添加剂硬脂,故增加“可含添加剂”的描述。
鉴别。参考欧洲药典Hardfatwithadditives品种标准增订鉴别(2),用于标示含添加剂聚乙二醇400硬脂酸酯或聚山梨酯65硬脂。
重金属。按《中国药典》实施有关事项解读(二)第9条执行。
标示。增加标示②,如含添加剂,则应标明添加剂的种类和用量
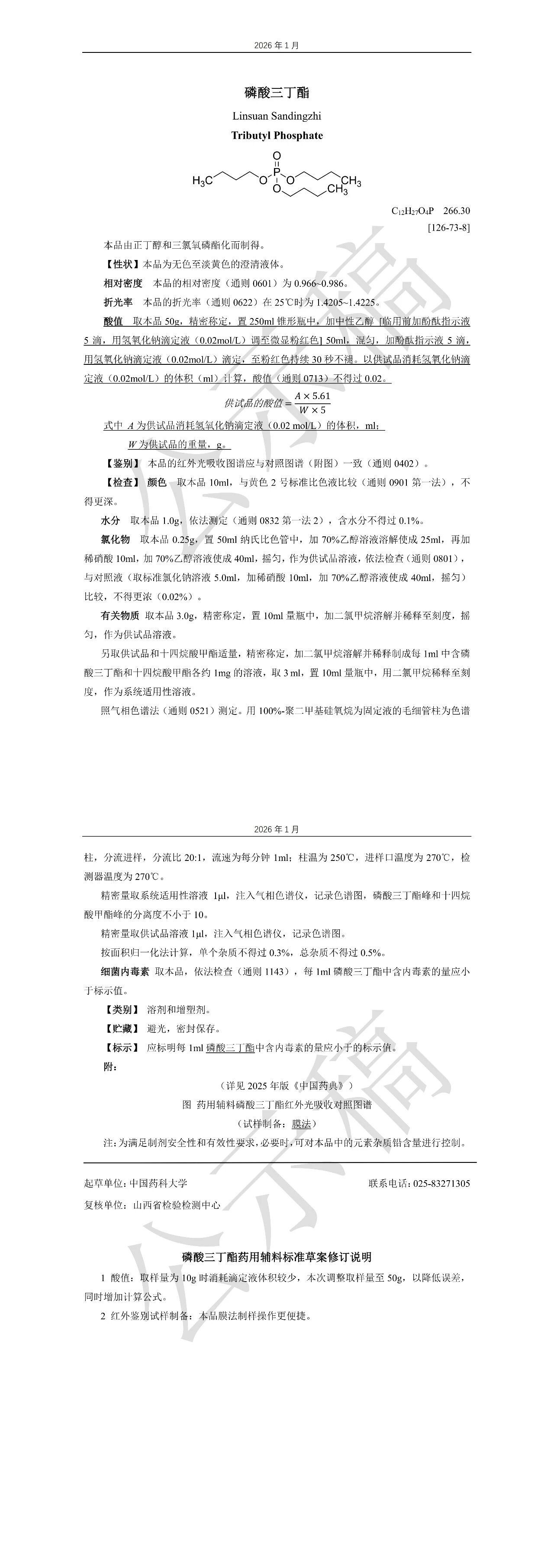
2、磷酸三丁酯
酸值:取样量为 10g 时消耗滴定液体积较少,本次调整取样量至 50g,以降低误差,同时增加计算公式。
红外鉴别试样制备:本品膜法制样操作更便捷。
3、共聚维酮
修订溶解度:从绿色环保角度,将二氯甲烷从本品的溶解度用溶剂中删除。
增订酸度:参考EP11.0增订。
增订“N-乙烯-2-吡咯烷酮与乙酸乙烯酯”和“2-吡咯烷酮”,删除“单体(N-乙烯-2-吡咯烷酮、乙酸乙烯酯与2-吡咯烷酮)”:参考USP-NF2021增修订。“N-乙烯-2-吡咯烷酮与乙酸乙烯酯”项下,供试品与对照品溶液的存放温度与时间会影响乙酸乙烯酯在溶液中的稳定性,参考实验结果,建议相关溶液制备后的放置条件设定为“不超过10℃,8小时内测定”。
修订过氧化物:考虑到目前可购买到可直接使用的商品化的三氯化钛(Ⅲ)溶液,参照“聚维酮K30”,将“三氯化钛-硫酸溶液的配制”方法进行完善,并从“附”中调整至正文中。
修订肼:参考EP11.0修订。
修订干燥失重:参考EP11.0修订。
重金属:按《中国药典》实施有关事项解读(二)第9条执行。
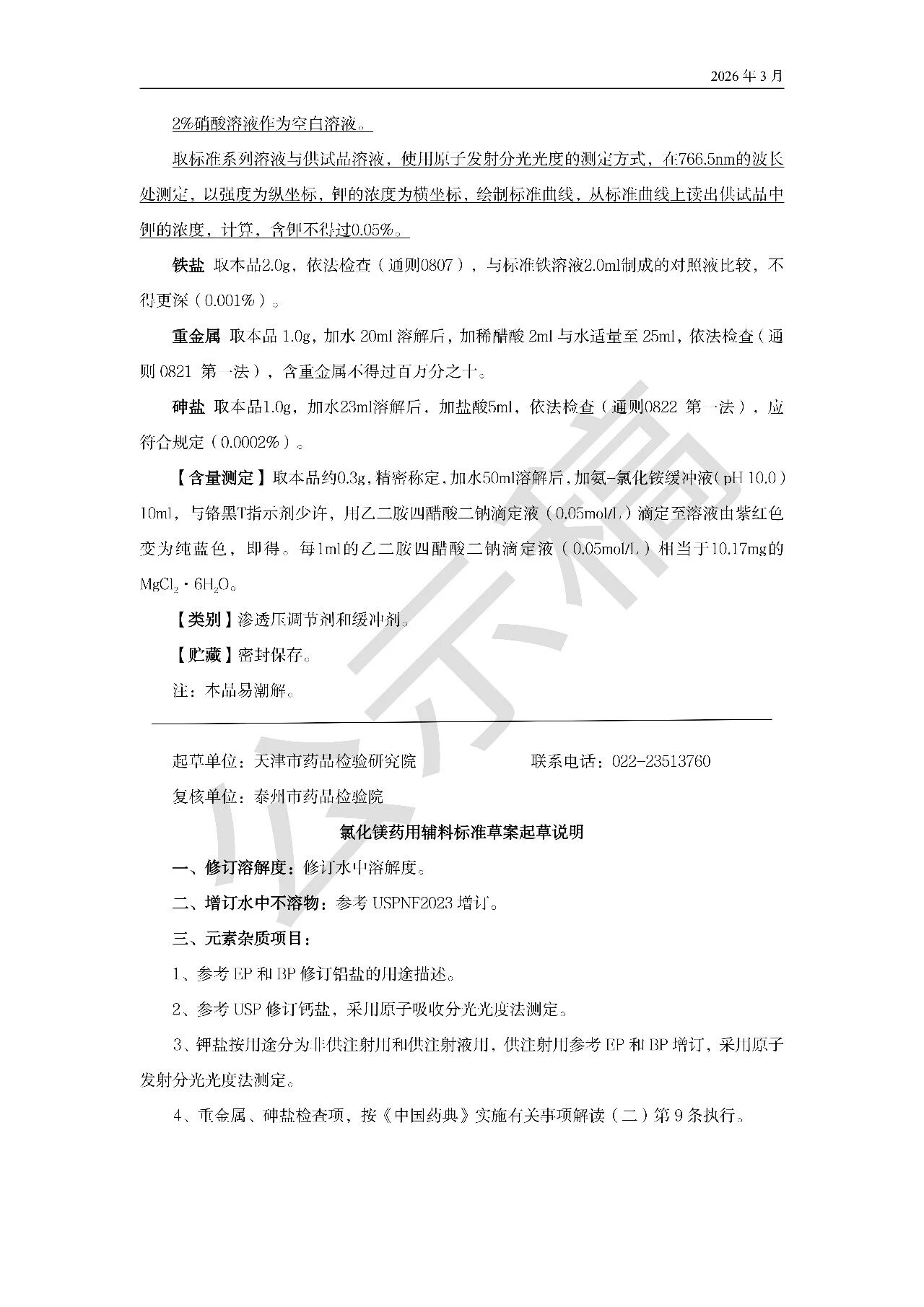
4、氯化镁
修订溶解度:修订水中溶解度。
增订水中不溶物:参考USPNF2023增订。
元素杂质项目:
a.参考EP和BP修订铝盐的用途描述。
b.参考USP修订钙盐,采用原子吸收分光光度法测定。
c.钾盐按用途分为非供注射用和供注射液用,供注射用参考EP和BP增订,采用原子发射分光光度法测定。
d.重金属、砷盐检查项,按《中国药典》实施有关事项解读(二)第9条执行。















